控制引脚 - 三款经典7.4v锂电池充电电路图详解(
7.4v锂电池充电电路设计(一)
1、7.4V锂电池
7.4V为标称电压,最低电压是7V,最高电压是8.4V。内部是2节锂电池构成,单节锂电池的最高电压是4.2V,最低3.5V,如果电压低于3.5V,电池就作废了,不能给它充电,否则会有危险。同样单节锂电池也不能充到4.2V以上,否则也会有危险。
因此要设计一个充电器,保证单节锂电池不会超过4.2V,充电输入端,12V的电源。
充电时红色指示灯亮,充满后绿色指示灯亮。
2、电路设计
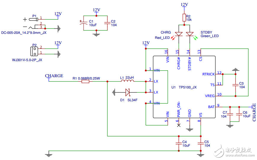
3、主控充电芯片:TP5100
这部分电路是为了输出8.4V让锂电池进行充电。
TP5100是一款开关降压型双节8.4V/单节4.2V锂电池充电管理芯片。
TP5100具有5V-18V宽输入电压,对电池充电分为涓流预充、恒流、恒压三个阶段,涓流预充电电流、恒流充电电流都通过外部电阻调整,最大充电电流达2A。
第13脚CS和第10脚VREG
CS(引脚13):锂离子状态片选输入端。CS端高输入电平(VREG)将使TP5100处于锂离子电池充电8.4V关断电压状态。CS端悬空使TP5100处于锂离子电池4.2V关断电压状态。低输入电平使TP5100处于停机状态。CS端可以被TTL或者CMOS电平驱动控制。
这里因为要对8.4V充电,因此把CS连接到VREG引脚。
TP5100支持1.5A充电电流,RS(R1)用来调节充电电流。
RTRICK(引脚12):涓流预充电流设置端。将RTRICK引脚接地则预充电电流为10%设置恒流,通过外接电阻可以设置预充电电流。如果RTRICK悬空则预充电电流等于恒流电流。
当接入电池时,芯片会检测电池的电压如果低于6V(8.4V充电模式)时,就会进行涓流预充电,如果把RTRICK接地,涓流预充电时的电流为原来设置充电电流的百分之十进行恒流充电。
PWR_ON-(引脚6):电源切换控制引脚。当芯片接电源时,PWR_ON-被内部开关拉到低电平,驱动PMOS导通,当芯片不接电源时,PWR_ON-被内部开关拉到高电平为BAT端电池电压,驱动PMOS关断。此引脚可以用于电源供电切换,也可用作检测电源上电建立是否正常。
比如想在充电的时候也用12V电源,因为第6脚连接到了PMOS的控制端,当芯片检测到有12V电源,就会在第6脚输出一个低电平,使得PMOS管导通,导通之后12V电源直接给用电设备供电,而不是电池给用电设备供电。
如果还没连接12V,下面一个PMOS管的控制端是低电平,下面的PMOS管导通,用电设备是电池来供电。
4、R3电阻的选择
芯片VDD可以检测单节锂电池的电压,当单节锂电池的电压达到4.2V的时候,芯片的OUT引脚会控制MOS管导通,导通之后锂电池跟R3电阻形成一个闭环回路,也就是在R3上需要耗电,这样R3一耗电,单节锂电池的电压会降低,不让单节锂电池的电压高于4.2V,起到保护的作用。
R3的选择要考虑放电时的功率,当单节锂电池电压是4.2V时,选择62欧姆电阻,功率为0.28W,因此不能选择1206封装的电阻,这里选择1812封装(1/2W)的电阻。
7.4v锂电池充电电路设计(二)
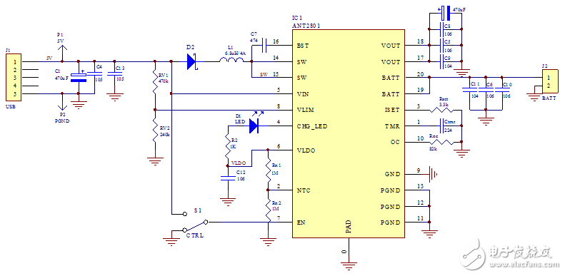
ANT2801介绍:
ANT2801是一款宽范围电压输入,专门为双节锂电池充电的芯片,无需传统的9V专用适配器,只需标准5V适配器。可以通过外置电阻来设定芯片充电电流,通过外置电容来设定充电超时时间。低阻抗的电源通路可以使充电效率更高,减少充电时间,提高电池使用寿命。ANT2801可以自适应适配器的电流供应能力来自动调整充电电流,既能确保输入适配器不会出现过载现象,又能发挥适配器的最大电流能力,所以适用于各种直流设备以及标准USB充电设备。
ANT2801自适应5V充电器,或者USB接口5V功能。即小于100mA/5V充电设备通过ANT2801都能给两节锂电串联7.4V正常充电;大于2A/5V充电设备通过ANT2801能自动提升充电电流,保证充电时间。如下图不同5V充电器电流(InputCurrent)跟对两节锂电串联7.4V充电电流(ChargeCurrent)关系(典型值):
ANT2801内部充电管理部分采用一套完整可靠的充电机制。无论电池是否连接,都可以正常工作。而且无需外部补偿来实现芯片的稳定。在上电过程中,首先,VIN对VOUT充电,当达到VIN时,SW开始震荡工作,实现升压功能,当VOUT建立好之后,才开始检测VBATT状态。
1)VBATT<6V,涓流充电阶段开始进行。
2)6≤VBATT≤8.4V,恒流充电阶段开始进行。
在充电过程中,CHG_LEDpin到VLDO之间的LED会保持常亮状态,充电结束后,LED会熄灭。充电超时,LED会出现固定频率的闪烁状态,充电超时是指由于充电故障导致长时间不能充电,达到设定的时间后,LED闪烁报警。
充电电压:
1)如果VBATT>6.8V,VOUT会比VBATT高出300mV,设定这个目的是为了最大的减小快速充电期间充电管的功耗,提高充电效率。
2)如果VBATT<6.8V,VOUT则会固定在7.1V,为电池提供充电驱动能力。
自动重新充电:
一个充电周期结束后,ANT2801会关闭充电显示状态,在此期间,电池可能会因为自然放电出现电量下降,为了保证电池不会因为在连接适配器时,电量自动耗尽,当电池电压下降到自动充电阈值(典型值8.23V)时,新的充电周期就会自动开始。
7.4v锂电池充电电路设计(三)
电路原理:
由LM317和R1、R2、R3组成一个典型的恒流电路(431暂时认为断开R4比较大可以先不看)。当电压不太高时保持恒定的充电电流。以两节电池充电为例,理想状态下,充电电流应该是电压达到8.3V前一直保持恒定。当A点电压达到拐点值8.3V时,经过R4、R5分压,TL431开始导通,并把LM317的基准点电压从8.3V逐渐拉下。所谓拐点就是指电流开始下降的那点。直到电压达到8.4V的0电流点,A点仍然保持这个8.3V电压,LM317的输出Vout下降到8.4V,其调整端下降到7.17V。
电池电压为8.3V时(拐点)各点的电压都标在图上,充电截止(8.4V)的各点电压以括号形式也标在后边。
元件选择:
①LM317,三端可调串连稳压块,选塑封的,LM317T,常用。根据电流不同,应选用相应的散热片。
②TL431,三端可调并联稳压块,与一个小三极管外形一样,常用。
③RL就是外接被充电池。
电流采样电阻R1,计算方法是R1=1.23/充电电流。例如,若充电电流为0.3A,则电阻应该选择4.1欧。这个电阻一般要选择功率大一些的,比如1A就应该是2W的。
④可调电阻R4可以选择那种篮色的精密多圈,取比额定值大一些的,比如23.2k的就可以选择25K的多圈。若嫌多圈太贵或难找,也可以用一个固定电阻串连一个普通可调电阻。例如23.2k的就可以选择22k固定加一个2.2k-3.9k可调节的,以便进行精细调节。
⑤电阻R2的要求不是很高,可以采用串并联的方法得到。比如8.8欧可以选择10欧并联75欧(或并50欧-91欧)。
























