新能源汽车已经提上日程,固态锂电池对比传统
目前,大力发展新能源汽车已成为各国实现节能减排、应对气候变化的共识,很多国家更是将发展新能源汽车上升到国家战略高度。美国、欧洲、日本等国的各大汽车集团均推出各自的发展计划,如大众提出「2025 战略」,预计到 2025 年推出超过 30 款的电动车,销量力争达到 300 万辆。尤其是 2016 年以来,主要汽车强国更是纷纷加大新能源汽车产业的支持力度:
德国政府和工业界提供了共计 12 亿欧元的补贴资金,并实施特色购置补贴策略;
美国政府提供了 45 亿美元的贷款担保,大力推动电动汽车基础设施建设,并投资开发车载高能量密度电池。
在此背景下,截止 2016 年全球新能源汽车累计销售突破 200 万量,其中中国占比 50% 以上,为节能减排和全球气候变化作出实质性贡献。
然而,目前电动汽车的规模化应用仍受制于续驶里程、安全性、成本等多项制约,例如针对车辆的续驶里程,若单纯增加电池数量,会造成整车增重,进而造成百公里电耗的明显增加,随之而来的是全生命周期的碳排放提高,整车售价也会水涨船高,因此根本解决策略仍需大幅提升电池的各方面性能。以美国特斯拉推出的 Modle S 电动汽车为例,为了解决「里程焦虑」问题,采用了近 7000个 3.1 Ah 的 18650 型锂离子电池,使其续航里程达到 400 km 以上,但是其电池重量达到 500 kg,汽车的售价高达 7.9 万美元,一定程度上抑制了其在市场中推广。
每一次电池性能的显著提升,本质上都是电池材料体系的重大变革。从第一代的镍氢电池和锰酸锂电池,第二代的磷酸铁锂电池,到目前广为采用且预计持续到 2020 年左右的第三代三元电池,其能量密度和成本分别呈现出阶梯式上升和下降的明显趋势。因此,下一代车用电池选用何种电池体系,对于实现 2020 ~ 2025 年的电池目标至关重要。
目前,在新型化学电源领域的各类公开场合“全固态锂电池”的出现频率越来越高,业内也基本形成了共识:全固态锂电池有望作为下一代动力电源进入市场,但究竟什么是全固态锂电池?
1. 全固态锂电池的概述
传统锂离子电池采用有机液体电解液,在过度充电、内部短路等异常的情况下,电池容易发热,造成电解液气胀、自燃甚至爆炸,存在严重的安全隐患。20 世纪 50 年代发展起来的基于固体电解质的全固态锂电池,由于采用固体电解质,不含易燃、易挥发组分,彻底消除电池因漏液引发的电池冒烟、起火等安全隐患,被称为最安全电池体系。
对于能量密度,中、美、日三国政府希望在 2020 年开发出 400~500 Wh/kg 的原型器件,2025~2030 年实现量产。要实现这一目标,目前公认的最有可能的即为金属锂负极的使用,金属锂在传统液态锂离子电池中存在枝晶、粉化、SEI(固态电解质界面膜)不稳定、表面副反应多等诸多技术挑战,而固态电解质与金属锂的兼容性使得使用锂作负极成为可能,从而显著实现能量密度的提升。
表 1 不同类型锂基电池的特性比较
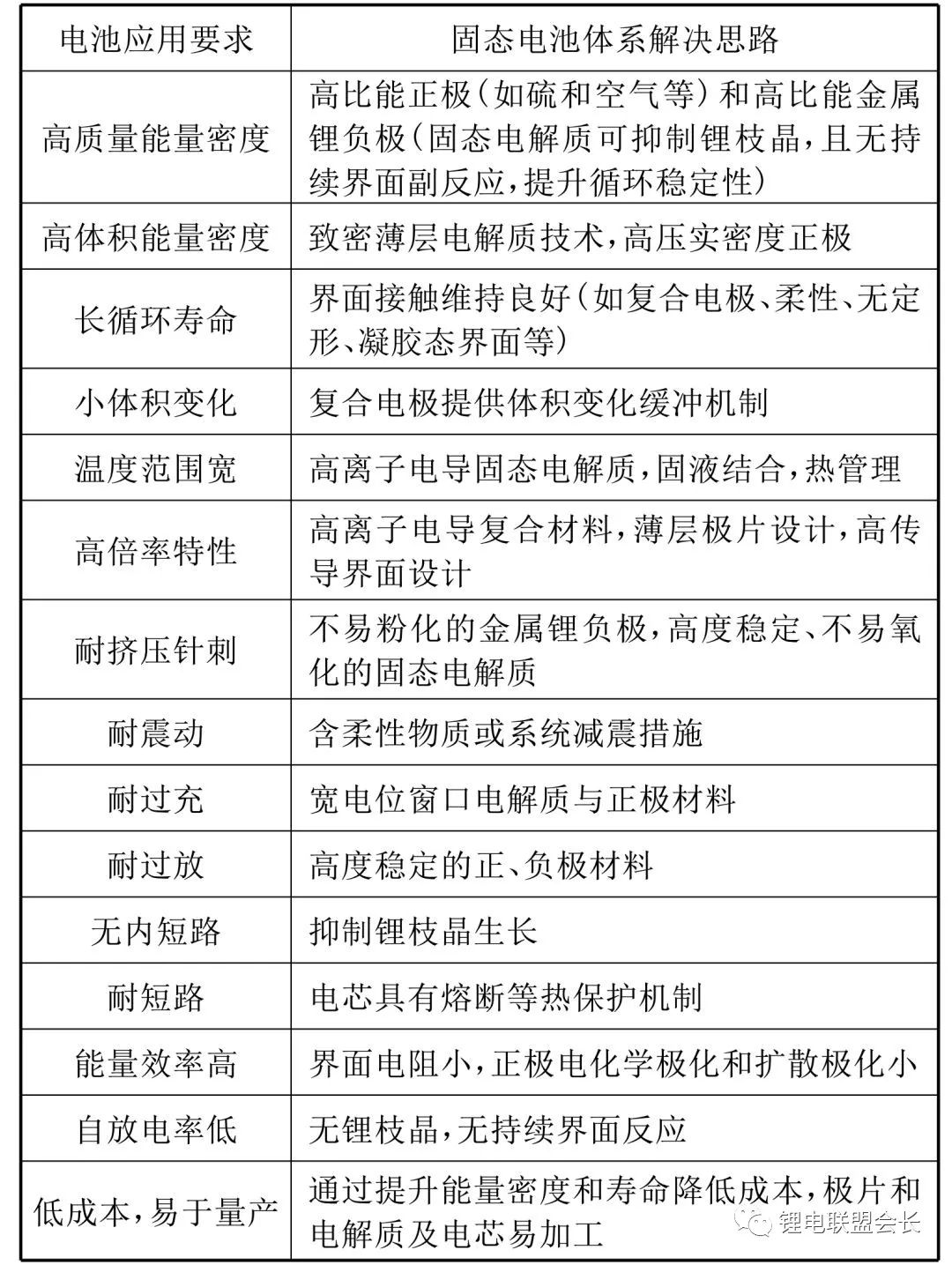
表 1 对比了传统锂电池和全固态锂电池,从中可了解固态锂电池的基本特性。进一步,如表 2 所示,针对车用电池应用的期望要求,基于自身特性,固态电池体系逐一给出可能的解决思路。
表 2 电池应用要求与固态电池体系解决思路
从出现的时间节点来看,全固态金属锂电池要早于液态锂离子电池,只不过在早期,全固态金属锂电池的电化学性能、安全性、工程化制造方面一直无法满足应用要求。
液态锂离子电池通过不断改进,综合技术指标逐渐满足消费电子类市场应用需求,后来被更多的市场所接受。
从技术发展趋势来看,相比液态锂离子电池,全固态金属锂电池有可能具有安全性能好、能量密度高和循环寿命长等优点。
近年来,固体电解质材料,特别是硫化物电解质材料在离子电导率方面取得了重大突破,因此全固态锂电池技术渐渐开始引起世界范围内的研发机构和大型企业的重视。
2. 全固态锂电池的分类
伴随着全固态锂电池热的兴起,各种“全固态”或“固态”概念的锂电池相继出现,存在着混淆概念的现状。特将已出现的七类跟固态锂电池相关的概念进行了梳理,并进行了初步的总结。
液态锂电池:电芯在制造过程中不含有固体电解质,只含有液体电解质的锂电池,包括液态锂离子电池和液态金属锂电池。
凝胶电解质锂电池:电芯中液态电解质以凝胶电解质形式存在,电芯中不含固体电解质,这实际属于液态锂离子电池范畴。
半固态锂电池:电芯电解质相中,质量或体积的一半是固体电解质,另一半是液体电解质;或者电芯中一端电极是全固态,另一端电极中含有液体。
准固态锂电池:电芯的电解质中含有一定的固体电解质和液体电解质,液体电解质的质量或体积小于固体电解质的比例。
固态锂电池:电芯中含有较高质量或体积比的固体电解质,同时含有少量液体电解质的电池,被一些研究人员称之为“固态锂电池”,但这实际上不是全固态锂电池。
混合固液锂电池:电芯中同时存在固体电解质和液体电解质。包括前述半固态、准固态、固态锂电池等均为混合固液锂电池的一种。由于不需要人为根据固液比例分类,也不会产生歧义,推荐使用这一术语,也可以称为“混合固液电解质锂电池”。
全固态锂电池:电芯由固态电极和固态电解质材料构成,电芯在工作温度范围内,不含有任何质量及体积分数的液体电解质,也可称为“全固态电解质锂电池”。能够充放电循环的可进一步称为“全固态锂二次电池”或“全固态电解质锂二次电池”。
总结而言,锂电池根据电解质不同可以分为液态锂电池,混合固液锂电池和全固态锂电池三大类。根据负极的不同可以分为负极为金属锂的金属锂电池,负极不含金属锂的锂离子电池。
表一:不同电解质类型的混合固液锂电池和全固态锂二次电池类型及特点[1]
3. 全固态锂二次电池可能具备的优势
全固态锂二次电池之所以会让国际巨头们看中是因为它有望解决目前困扰动力电池行业的两大“挑战”——安全隐患和能量密度偏低问题。全固态锂电池相比于液态锂离子电池所具有的优势包括:
(1) 安全性能高
由于液态电解质中含有易燃的有机溶剂,发生内部短路时温度骤升容易引起燃烧,甚至爆炸,需要安装抗温升和防短路的安全装置结构,这样会增加成本,但仍无法彻底解决安全问题。号称BMS做到全球最好的特斯拉,在今年仅国内就有两辆Model S发生严重起火事件。
很多无机固体电解质材料不可燃、无腐蚀、不挥发、不存在漏液问题,也有望克服锂枝晶现象,因而基于无机固体电解质的全固态锂二次电池有望具有很高的安全特性。
聚合物固体电解质仍然存在一定的可燃烧风险,但相比于含有可燃溶剂的液态电解液电池,安全性也有较大提高。
(2) 能量密度高
目前,市场中应用的锂离子电池电芯能量密度最高达到260Wh/kg左右,正在开发的锂离子电池能量密度可达到300-320Wh/kg。对全固态锂电池来说,如果负极采用金属锂,电池能量密度有望达到300-400Wh/kg,甚至更高。
需要说明的是,由于固体电解质密度高于液态电解质,对于正负极材料一样的体系,液态电解质的锂电池能量密度要显著高于全固态锂电池。之所以说全固态锂二次电池能量密度高,是因为负极可能采用金属锂材料。
(3) 循环寿命长
固体电解质有望避免液态电解质在充放电过程中持续形成和生长固体电解质界面膜的问题和锂枝晶刺穿隔膜问题,有可能大大提升金属锂电池的循环性和使用寿命。
已报导的薄膜型全固态金属锂电池能够循环45000次,但目前大容量金属锂电池尚未有长循环寿命的报道,主要是目前高面容量金属锂电极(> 3mAh/cm2)的循环性能还较差。
(4) 工作温度范围宽
全固态锂电池如果全部采用无机固体电解质,最高操作温度有望提高到300℃甚至更高,目前,大容量全固态锂电池的低温性能有待提高。具体电池的工作温度范围,主要与电解质及界面电阻的高低温特性有关。
(5) 电化学窗口宽
全固态锂电池的电化学稳定窗口宽,有可能达到5V,适应于高电压型电极材料,有利于进一步提高能量密度。目前基于氮化磷酸锂的薄膜锂电池可以在4.8V工作。
(6) 具备柔性优势
全固态锂电池可以制备成薄膜电池和柔性电池,未来可应用于智能穿戴和可植入式医疗设备等。相对于柔性液态电解质锂电池,封装更为容易、安全。
(7) 回收方便
电池回收总的来说是两种方法,一个是湿法,一个是干法。湿法是把里面有毒有害的液体芯取出来,干法是比如破碎把有效的成分提取出来。全固态锂电池的优势就在于,其本身里面没有液体,所以从理论上来说应该没有废液,处理起来相对来说是比较简单。
4. 全固态锂二次电池目前存在的缺陷和部分解决方案
虽然全固态锂二次电池在多方面表现出明显优势,但同时也有一些迫切需要解决的问题:固体电解质材料离子电导率偏低; 固体电解质/电极间界面阻抗大,界面相容性较差,同时,充放电过程中各材料的体积膨胀和收缩,导致界面容易分离;有待设计和构建与固体电解质相匹配的电极材料;现阶段的电池制备成本较高等。针对这些问题,研究人员进行了各种尝试,并给出了部分可能的解决途径。
表二:全固态锂二次电池目前存在的缺陷和解决方案
5. 核心材料介绍
(1). 固体电解质
固体电解质是全固态锂二次电池的核心部件,其进展直接影响全固态锂二次电池产业化的进程。目前固体电解质的研究主要集中在三大类材料:聚合物、氧化物和硫化物。
表三:三类固体电解质主要体系和性能
聚合物固体电解质(SPE),由聚合物基体(如聚酯、聚醚和聚胺等)和锂盐(如LiClO4、LiAsF6、LiPF6等)构成,自从1973年P. V. Wright在碱金属盐复合物中发现离子导电性后,聚合物材料由于其质量较轻、弹性较好、机械加工性能优良的固态电化学特性而受到广泛关注。SPE也是最早实现实际应用的固体电解质,早在2011年法国企业博洛雷就开始向巴黎投送Autolib电动车,该车就是采用基于SPE的全固态锂电池系统。
氧化物固体电解质按照物质结构可以分为晶态和非晶态两类,其中晶态电解质包括钙钛矿型、反钙钛矿型、石榴石型、NASICON型、LISICON型等,非晶态氧化物的研究热点是用在薄膜电池中的LiPON型电解质和部分晶化的非晶态材料。
硫化物固体电解质是由氧化物固体电解质衍生出来的,电解质中的氧化物机体中氧元素被硫元素所取代。由于硫元素的电负性比氧元素要小,对锂离子的束缚要小,有利于得到更多自由移动的锂离子。同时,硫元素的半径比氧元素要大,当硫元素取代氧元素时使晶格结构扩展,形成较大的锂离子通道而提升导电率,室温下可达10-4-10-2S/cm。
(2). 正极材料
全固态锂二次电池的正极一般采用复合电极,除了电极活性物质外还包括固体电解质和导电剂,在电极中起到同时传输离子和电子的作用。LiCoO2、LiFePO4、LiMn2O4研究较为普遍,后期可能开发高镍层状氧化物、富锂锰基及高电压镍锰尖晶石型正极,也同时应关注不含锂的新型正极材料的研究和开发。
(3). 负极材料
全固态锂二次电池的负极材料目前主要集中在金属锂负极材料、碳族负极材料和氧化物负极材料三大类,三大材料各有优缺点,其中金属锂负极材料因其高容量和低电位的优点成为全固态锂电池最主要的负极材料之一。
表四:三类负极材料主要体系和性能
6. 全固态锂二次电池容量划分及对应应用领域与制备工艺
图二:柔性薄膜全固态锂二次电池
从全固态锂二次电池的形态上可以分成薄膜型和大容量型两大类。各类型全固态锂电池的电芯封装技术大同小异,主要差别在于极片和电解质膜片的制备。
薄膜型全固态锂二次电池在衬底上将电池的各种元素按照正极、电解质、负极的顺序依次制备成薄膜、最后封装成一个电池。在制备过程中需要采用相对应的技术分别制备电池各薄膜层,一般来说负极选择金属锂居多,采用真空热气相沉积(VD)技术制备;电解质和正极包括氧化物的负极可以采用各种溅射技术,如射频溅射(RFS)、射频磁控溅射(RFMS)等,目前也有研究用3D打印技术来制备薄膜。
图三:大容量全固态二次锂电池
大容量全固态锂二次电池,由于应用面宽,市场很大,需要能快速、低成本的规模制备,在液态锂离子电池中广泛使用的高速挤压涂布或喷涂技术可以借鉴。
基于聚合物固体电解质的大容量全固态锂二次电池制备与现有锂离子电池的卷绕工艺接近。
但是,考虑到目前无机固体电解质膜的柔韧性不佳,在制备全固态锂二次电池时更多的采用叠片工艺,至于具体是分别制备电解质与正负极膜片后叠合,还是采用双层或多层一次涂布制备电解质和正极的复合层,更适合规模化生产的技术路线还有待进一步的研究。
表五:全固态锂二次电池的容量、应用与可能的制备工艺
全固态锂二次电池的生产设备虽然与传统锂离子电池电芯生产设备有较大差别,但从客观上看也不存在革命性的创新,可能80%的设备可以延续锂离子电池的生产设备,只是在生产环境上有了更高的要求,需要在更高级别的干燥间内进行生产,这对于具备超级电容器、锂离子电容器、镍钴铝、预锂化、钛酸锂等空气敏感储能器件或材料的企业来说,制造环境可以兼容, 但相应的生产环境成本显著提高。
7. 全固态锂二次电池发展大事件
图四:全固态锂电池发展大事件图
(图中仅罗列全固态电池行业部分大事件,如有遗漏,欢迎补充)
8. 全固态锂二次电池的展望
目前新能源汽车的发展已经明确上升到国家战略层面,其中动力电池是新能源汽车最关键的核心部件,其关键程度可见一斑。
图五:中美日动力电池国家项目指标对比
按照我国《节能与新能源汽车技术路线图》,2020年的纯电动汽车动力电池的能量密度目标为300Wh/kg,2025年目标为400Wh/kg,2030年目标为500Wh/kg。
公开资料显示,当前采用三元正极材料和石墨负极材料的液态电解质动力锂离子电池的能量密度极限在250Wh/kg左右,而引入硅基复合材料替代纯石墨作为负极材料,液态电解质动力锂离子电池电芯的能量密度可以达到300Wh/kg,上限约为350Wh/kg(已经在特斯拉Model 3上使用的松下21700电池,正极采用镍钴铝三元材料,负极采用硅基复合材料,自称能量密度已超过300Wh/kg)。
“如果能量密度进一步提高,一定要从现在开始就要考虑全固态锂电池。”中国工程院陈立泉院士在近日公开演讲中称,“电动汽车产业中长期发展需要进行技术储备,而全固态锂电池有望成为我国下一代车用动力电池主导技术路线。发展全固态锂电池,刻不容缓!”
而从世界范围内看,几大老牌强国几乎都已经确立了新能源车发展规划,9月7日,苏格兰民族党(SNP)党魁尼古拉∙斯图金在议会上称,将争取于2032年停止销售汽油和柴油汽车来减少空气污染。
实际上,不止是苏格兰,挪威、荷兰、德国、英国、比利时也都已经出台或准备出台有关废止燃油车的政策。
所以,我们可以想象,到2050年,去欧洲旅游、出差,放眼望去,在路上跑的都是新能源汽车。反观我们国家,从实际出发也做了相关的发展规划,在已经发布的《汽车产业中长期规划》中,我国汽车产业目标到2020年,实现汽车产销量3000万辆,其中新能源汽车200万辆;到2025年,实现汽车产销量3500万辆,其中新能源汽车700万,占比20%。
为应对新能源汽车越来越急迫的高性能需求,各国都已经开始布局高能量密度锂电池, 如日本政府提出,2020年动力电池电芯能量密度将达到250Wh/kg,2030年达到500Wh/kg;美国先进电池联合会(USABC)提出将2020年电芯能量密度由原来的220Wh/kg提高至350Wh/kg;中国国务院发布的《中国制造2025》中明确提出,2020年中国动力电池单体比能量达到300Wh/kg,2025年达到400Wh/kg,2030年达到500Wh/kg。
美国Battery500项目提出,2020年研制出能量密度达到500Wh/kg的动力电池样品。提高电芯能量密度,必然要求兼顾安全性,因此发展全固态锂二次电池技术,具有重要的意义。
图六:世界范围内部分全固态锂二次电池研究机构及企业分布图
(图中仅罗列全球部分全固态二次锂电池研究机构及企业,如有遗漏,欢迎补充)
目前,全球范围内约有 20 多家制造企业、初创公司和高校科研院所致力于固态电池技术。
高等院校大多数专注于材料层面的研究,国外以美国阿贡国家实验室为代表,在国内,中科院 2013 年设立固态先导计划,希望 5 年内实现固态电池产业化;一些研究机构、Start-up 和新能源公司在材料研发与制备方面具备独特技术,电池样品则以手工/半手工为主,仅少部分实现示范车用。大型企业方面,日本以丰田、日立造船和出光兴产等为代表,在固态电池的车用领域处于世界领先位置。
固态电池的产业化与电芯的高一致性和规模化制备的难易程度密切相关:
就制备工艺而言,鉴于当前固态电解质膜的柔韧性不佳,固态电芯组装更多偏向叠片而非卷绕工艺,但细分工艺尚不可知;
就制造装备而言,尽管固态电池与传统锂离子电池存在较大差异,但不存在根本性区别,只是在涂布、封装等工序上需要定制化的设备,而且制造环境需在更高要求的干燥间进行。
因此,固态电池产业化的实现从根本上还是取决于材料工艺层面的突破,包括关键材料、极片、正负极与电解质匹配的材料工艺,目前,在界面电阻降低,金属锂高容量、高倍率和低体积变化的解决方案,以及兼具离子电导和机械特性的固态电解质膜的成熟制备技术等方面尚缺乏有效的解决方案。
因此,高能量密度全固态电池的产业化应用,有望通过半固态电池、固态电池和全固态电池 3 个阶段逐步实现,预计耗时 5~10 年时间。



































