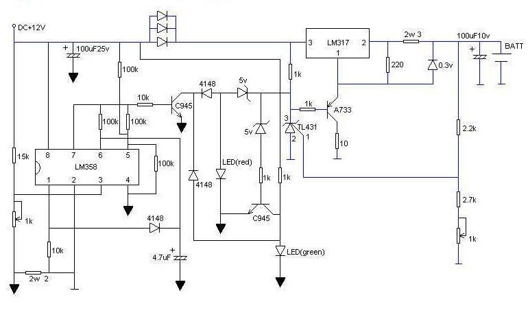
介绍一种实用的锂电池充电器
本电路显示充电状态,红灯闪正在充,绿灯闪马上要充满,绿灯亮完全充满。只要您有12V的电源就可以,接完电路后先别装电池,调右下角的可调电阻,使电池输出端为4.2V,再调左下角的可调电阻使LM358第三脚为0.16V就可以了,充电电流为380mA,超快,三个并连的二极管是降压的,防止LM317过热,且LM317须加散热片,图中的三极管可以任意型号。
12V的接地是黑色三角形的,电池接地是横杠的,两个地不能接到一起哦!
这个电路是公司的一位资深电子工程师特意帮我做的,独一无二,当我接好时,实测最大电流达 480mA,我怕LM317受不了,就将后面的2w3Ω的电阻改成了2w3.9Ω,此时最大电流375mA,其实当充电电流小于80mA绿灯就亮了,他说锂电池的充电电流小于80mA时表示容量以达97%以上,所以不用限定的太小,否则也不好。该限定电流可以调左下脚的可调电阻来设定。该电路真的很优秀,我的2000mA/h锂电池四小时就充地满满的,还不用但心过充,只是 LM317微热,他说没事,只要电池两端不要长时间短路就行了。













