动力锂电池行业研究之一:新能源汽车市场与产
近几年来我国的新能源汽车行业发展迅速,目前已经成为我国领先世界的行业之一。根据工业和信息化部的数据,2017年我国新能源汽车产销量分别达到79.4万辆和77.7万辆,累计保有量达到180万辆,占全球市场保有量50%以上,连续三年位居世界第一。
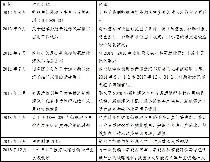
1、新能源行业产业政策分析
作为新兴产业,新能源汽车行业的快速发展离不开国家政策支持,国家为加快新能源汽车产业化进程,先后颁布了一系列相关政策性文件,制定实施了补贴政策、双积分政策等,对新能源汽车行业的发展产生重大影响。
相关法律法规
自2012年以来,国家出台的对行业影响较大的主要法律法规如下:


补贴政策
为支持新能源汽车行业的发展,中央财政安排专项资金,对新能源汽车的生产和销售进行补贴。在经历了新能源汽车骗补等事件后,财政部等四部委对新能源汽车行业的补贴标准进行了大幅度的调整,强化了对新能源汽车整车能耗、续驶里程、电池性能、安全等方面的要求。目前具体补贴标准如下。
新能源客车补贴标准:
对于新能源客车的技术要求有:①单位载质量能量消耗量不高于0.24Wh/km•kg;②纯电动客车续驶里程不低于200公里;③电池系统总质量占整车整备质量比例不高于20%;④非快充类纯电动客车电池系统能量密度要高于85Wh/kg,快充类纯电动客车快充倍率要高于3C,插电式混合动力客车节油率水平要高于40%。补贴金额=车辆带电量×单位电量补贴标准×调整系数(调整系数:系统能量密度/充电倍率/节油水平)。


资料来源:财政部、易三板研究院
新能源乘用车补贴标准:
对新能源乘用车技术要求有:①纯电动乘用车30分钟最高车速不低于100km/h;②纯电动乘用车动力电池系统的质量能量密度不低于90Wh/kg,对高于120Wh/kg的按1.1倍给予补贴;③纯电动乘用车产品,按整车整备质量(m)不同,工况条件下百公里耗电量(Y)应满足以下要求:m≤1000kg时,Y≤0.014×m+0.5;1000<m≤1600kg时, Y≤0.012×m+2.5;m>1600kg时,Y≤0.005×m+13.7;④工况纯电续驶里程低于80km的插电式混合动力乘用车B状态燃料消耗量(不含电能转化的燃料消耗量)与现行的常规燃料消耗量国家标准中对应限值相比小于70%,工况纯电续驶里程大于等于80km的插电式混合动力乘用车,其A状态百公里耗电量满足与纯电动乘用车相同的要求。

新能源货车和专用车补贴标准:
对新能源货车和专用车技术要求有:①装载动力电池系统质量能量密度不低于90Wh/kg;②纯电动货车、运输类专用车单位载质量能量消耗量(Ekg)不高于0.5 Wh/km·kg,其他类纯电动专用车吨百公里电耗(按试验质量)不超过13kWh。

2017-2020年除燃料电池汽车外其他车型补贴标准适当退坡,2017-2018年补贴标准在2016年基础上下降20%,2019-2020年补贴标准在2016年基础上下降40%。
此外,并非所有的满足技术要求的新能源汽车生产厂商都能获得补贴。为获得补贴,新能源汽车首先需要配备《汽车动力蓄电池行业规范条件》企业目录中企业的动力电池产品;其次,新能源汽车必须进入《新能源汽车推广应用推荐车型目录》,新能源汽车产品纳入《目录》后销售推广方可申请补贴。
补贴新政的实施无疑会给新能源汽车行业带来巨大的冲击,新政中引入的电池能量密度和能耗系数等新要求使得此前靠微型车、小型车等低价低端车型盈利的经营模式无法为继,掌握核心技术的企业将在竞争中占据优势,新能源汽车行业进入优胜劣汰时期。
双积分政策
2017年9月27日,工信部、财政部、商务部、海关总署、质检总局联合公布了《乘用车企业平均燃料消耗量与新能源汽车积分并行管理办法》,也就是所谓的“双积分政策”,对未来企业油耗积分(CAFC)和新能源汽车积分(NEV)实施管理,并在2018年4月1日开始实施(2018年只计分)。该政策的实施不仅要求车企不断降低传统燃油汽车的平均油耗,同时还要生产出售新能源汽车。
油耗积分的计算公式为(企业平均燃料消耗量达标值-企业平均燃料消耗量实际值)x 年产量,负油耗积分的企业可以向其拥有正积分的关联车企购买油耗积分或者生产更多新能源汽车、从其他车企手中购买新能源积分,用足够的新能源积分弥补。
同时,按照双积分政策的要求,2018年、2019年、2020年车企新能源汽车积分的比例要达到8%、10%、12%,新能源汽车计分可以自由交易,但不能结转。

2、蓬勃发展的新能源汽车市场
2017年中国新能源汽车销量77.7万辆,同比增长53.25%。其中新能源乘用车销量57.8万辆,较2016年增长72.02%;新能源商用车销量19.8万辆,较2016年增长15.79%。根据工信部、发改委、科技部于2017年4月联合印发的《汽车产业中长期发展规划》,到2020年,我国新能源汽车年产销将达到200万辆,到2025年我国新能源渗透率将达到20%以上。为实现2020年产销200万辆的目标,2017-2020年我国新能源汽车产销复合增长率将达到37%。

新能源乘用车市场
自2014年以来,我国新能源乘用车销量持续增加,2017年销量与2015年销量相比增长超过3倍,虽然2017年同比增速有所下降,但仍保持在72%的高位。考虑到燃油乘用车的增速,以及双积分政策要求,估算出2018年到2020年我国新能源乘用车销量要分别达到95万辆、134万辆、184万辆,年复合增长率为47%。受到补贴政策重电轻混的影响,纯电动车销售逐步成为新能源乘用车销售的主流,纯电动车销量占新能源乘用车总销量的比重由2015年的64%上升至2017年的81%。随着动力电池技术进步能量密度提升和新能源汽车市场认可度提高,预计纯电动车的比例会进一步提升。

从销售区域来看,2017年新能源乘用车区域市场集中度较高,前十大销售地区销量占总销量比例为55.1%,前十大销售地区中有五个城市属于限购城市,分别是北京、上海、深圳、天津、杭州、广州,五大限购城市新能乘用车销量占总销量比例为42%,总体来看新能源汽车销售对限购城市的依赖较大。具体到季度销量和单个车企,2017年一季度非限购城市的销量比重为26.6%,二、三季度分别为38.6%和44.9%,以江铃、江淮、知豆和奇瑞为代表的新能源品牌已经从限购城市走出,非限购城市市场份额占比均超过50%,非限购城市对新能源汽车的市场接受度逐步提高。未来,随着非限购城市市场化需求启动,新能源乘用车销量继续稳步增长。

从国内新能源车企的销售情况来看,无论是2017年还是2018年一季度,比亚迪和北汽新能源始终保持绝对领先优势,2017年两家公司乘用车销量均超过10万辆,2018年一季度比亚迪和北汽新能源分别以28499辆和21251辆的销售业绩位列第一名和第二名。值得注意的是,2018年国内新势力车企也开始实现销量突破,小鹏汽车在1月份实现销量39辆,成为首家进入新能源汽车销量榜的互联网造车企业。到3月份,云度汽车旗下的云度π1城际版、云度π1城市版、云度π3分别销售75辆、25辆、15辆,小鹏汽车IDENTY X则售出了30辆。

新能源商用车市场
新能源商用车分为客车和专用车市场。新能源客车主要作为公交车用于公共领域。新能源专用车分为环卫专用车、工程专用车、特种专用车、商务专用车、运输专用车、军用专用车等类型。2017年,我国新能源商用车销量为19.8万辆,同比增长15.79%。纯电动车在新能源商用车中占比较大,2015年占比为80%,到2017年占比高达93%。

新能源客车
2017年,国内新能源客车销量86767万辆,销量同比下降24.41%,原因在于2016年底由于未来补贴政策的不确定导致车企年末冲量透支17年部分需求,随着新的补贴政策落地以及透支效应减弱消失,2018年前两个月份新能源客车实现销量4021辆,同比增长75%。新能源客车主要分为座位客车、校车、公交客车和卧铺等,2017年各类型客车销量分别为11410辆、1辆、75991辆、24587辆,公交客车占比最大为68%。

新能源公交客车的发展离不开国家政策扶持。从2015年开始,公交成品油涨价补助与新能源推广数量挂钩,同时对新能源公交给予运营补贴,各大城市纷纷出台新能源公交车推广计划:北京力争到2020年投放纯电动公交车达到1万部,陕西省计划到2020年全省的新能源公交车达到7000辆以上,海南省规划到2020年新能源公交车占比达90%,等等;具体到2018年投放量,邵阳市计划投入新能源公交车400台,承德市计划购置各型号纯电动公交车100台,黄石市计划购置纯电动公交车145台,厦门力争投放800辆纯电动公交车等;多重推广措施共同推动公交车电动化率大幅提升。除各城市新能源公交车推广带来的增量外,未来几年对新能源公交客车的更新换代也将是新能源客车的主要增长点之一。


从新能源客车整体市场来看,17年前11个月,客车电动化率34%左右,其中销量占比较高的座位客车电动化率较低。随着成本下降和技术进步带来客车经济性提升,预计座位客车电动化率也有望进一步提升。新能源客车的长期增量空间仍较大。

新能源专用车
从2018年工信部发布的3批《新能源汽车推广应用推荐车型目录》来看,新能源专用车在推广目录中占比25~35%。按能源类型分类,新能源专用车主要有纯电动专用车和燃料电池专用车两种,纯电动车占比90%以上。在纯电动专用车中,运输车居于首位。


新能源运输车的发展与快递行业的繁荣密切相关,由于各大城市对燃油货车实行限行、限号、限制进城等措施,新能源物流运输车逐渐成为城市配送工具的首选。据GGII统计,2017年国内新能源物流车产量12.5万辆,同比增长118.8%,预计到2020年全国电动物流车产量有望达到20.6万辆,市场渗透率达到21.9%。

新能源物流运输车良好的发展前景吸引众多企业纷纷加入该市场。2017年5月,菜鸟网络发布ACE未来绿色智慧物流汽车计划,将形成100万辆新能源物流车的需求;2017年10月,京东物流宣布将与全国多家大型电动汽车整车厂家联合,共同测试、推动、研发、引进千辆新能源车,同时组建新能源产业联盟,计划未来5年内将体系内几十万辆车替换为新能源车。另外,交通部等印发的《促进道路货运行业健康稳定发展行动计划(2017~2020)》明确指出国家将全面推动城市货运车辆电动化进程,国务院发布的《关于推进电子商务与快递物流协同发展的意见》鼓励物流领域加快推广使用新能源汽车。除了国家政策的支持外,各地方政府也纷纷提出了物流车电动化规划,据不完全统计,2017年共有28省市明确了电动物流车运营规划,预计物流车电动化将进一步加速。
3、新能源汽车销量和动力锂电池需求预测
新能源汽车的核心技术主要是动力电池、电机和电控技术。其中动力电池是电动汽车最重要的核心部件,动力电池技术能否突破,是电动汽车发展的关键。而锂电池又是现阶段动力电池中技术较为成熟、性能较为稳定、应用最为广泛的电池种类。易三板研究院在综合各方数据后,对国内新能源汽车和动力锂电池进行如下预测:以实现“双积分政策”为目标要求,2018年到2020年国内新能源乘用车销量分别为95万辆、134万辆和184万辆;并估计纯电动乘用车平均单车带电量平均每年提升10%;纯电动乘用车占新能源乘用车的比例每年提升2%,并保持在85%的水平;纯电动客车、专用车平均单车带电量平均每年提升5%;插电混合动力乘用车、客车平均单车带电量保持不变,测算2018至2020年动力电池需求量分别为56.53GWH、81.15 GWH、114.12 GWH,年复合增长率将达到42%。


















