坚瑞沃能股票上涨,这个沃特玛有什么关系?
近日,坚瑞沃能股票持续上涨,今日5分钟内涨幅超过2%,截至9点42分,报2.33元,成交1.70亿元,换手率5.78%。
但自2018年开年以来,坚瑞沃能便陷入债务危机,大规模的债务逾期导致子公司沃特玛大量银行账户被冻结、经营性资产被查封,人员流失严重,生产经营受到严重影响。如果这种状态一直持续,坚瑞沃能将可能面临被暂停上市甚至被终止上市的风险。
日前,坚瑞沃能公告显示,目前,公司受债务危机的影响导致企业多数银行账户被冻结,大量经营性资产被查封。截止目前,公司累计被冻结银行账户107个,涉及冻结金额共计9,136.78万元。固定资产累计被查封的价值约150,084.20万元(不含暂无法估值的64辆大型汽车及4辆小型汽车),另外沃特玛8,350万元的债权被冻结。
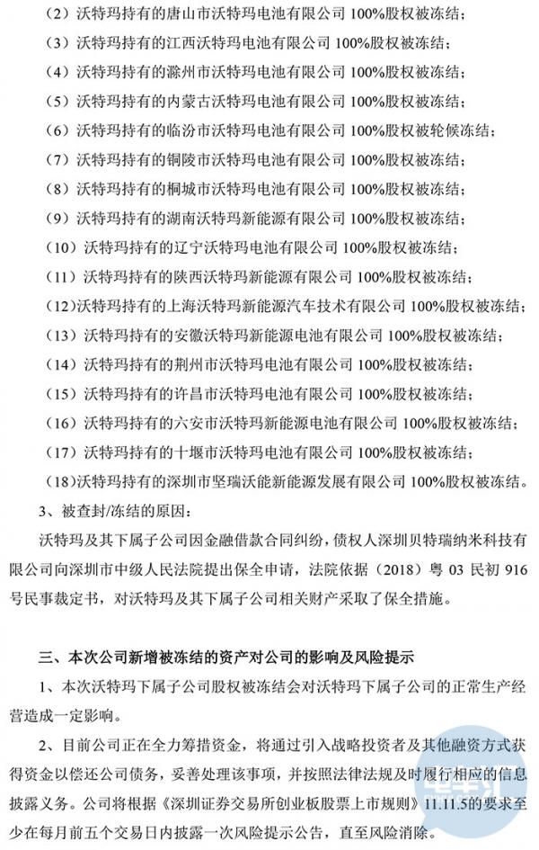
沃特玛18个其下属子公司资产被查封冻结
(1)沃特玛持有的佛山市沃特玛电池有限公司100%股权被冻结; (2)沃特玛持有的唐山市沃特玛电池有限公司100%股权被冻结; (3)沃特玛持有的江西沃特玛电池有限公司100%股权被冻结; (4)沃特玛持有的滁州市沃特玛电池有限公司100%股权被冻结; (5)沃特玛持有的内蒙古沃特玛电池有限公司100%股权被冻结; (6)沃特玛持有的临汾市沃特玛电池有限公司100%股权被轮候冻结; (7)沃特玛持有的铜陵市沃特玛电池有限公司100%股权被冻结; (8)沃特玛持有的桐城市沃特玛电池有限公司100%股权被冻结; (9)沃特玛持有的湖南沃特玛新能源有限公司100%股权被冻结; (10)沃特玛持有的辽宁沃特玛电池有限公司100%股权被冻结; (11)沃特玛持有的陕西沃特玛新能源有限公司100%股权被冻结; (12)沃特玛持有的上海沃特玛新能源汽车技术有限公司100%股权被冻结; (13)沃特玛持有的安徽沃特玛新能源电池有限公司100%股权被冻结; (14)沃特玛持有的荆州市沃特玛电池有限公司100%股权被冻结; (15)沃特玛持有的许昌市沃特玛电池有限公司100%股权被冻结; (16)沃特玛持有的六安市沃特玛新能源电池有限公司100%股权被冻结; (17)沃特玛持有的十堰市沃特玛电池有限公司100%股权被冻结; (18)沃特玛持有的深圳市坚瑞沃能新能源发展有限公司100%股权被冻结。
为了避免退市的风险,坚瑞沃能已经采取了一系列举措,包括与大股东协商业绩的补偿问题。而对于债权人申请的破产重组,坚瑞沃能表示,他们对此并不排斥。因为公司现在的确缺乏清偿能力,破产重组是一种途径。
引入战投,成为坚瑞沃能当下急迫的选择。2018年10月23日晚间,坚瑞沃能发布公告称与天津进平科技发展有限公司等五方共同设立电池销售公司。多方信息显示,进平科技是韩国三星专门供应商。苦苦挣扎的坚瑞沃能,未来若能通过进平科技,甚至有机会与国际巨头三星集团建立联系,无疑将大大纾解沃特玛、坚瑞沃能的困境。
公告原文如下:

















